BobyqaOpt
Diagram Context
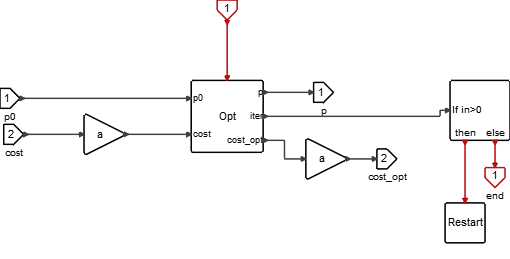
if minmax == 1 a = -1; else a = 1; end
On this page
Diagram Context