Example 3: Lightning Protection

This document shows an example to create a model of lightning protection for a radome:

  1. Define two vertical segments close to the external radome surface.
    Figure 1. Two vertical segments close to the external radome surface


  2. Project one segment to the closest external surface.
    Figure 2. Project one segment


  3. Select the surface.
    Figure 3. Select the surface


  4. Project the second segment on the surface.
    Figure 4. Project the second segment


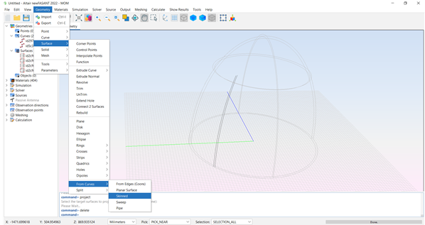
  5. Create the surface of the lightning protection.
    Figure 5. Create the surface


  6. Select the lines.
    Figure 6. Select the lines


  7. Obtain the surface of the strip conformed to the surface radome.
    Figure 7. Obtain the surface of the strip


  8. Define a radome.
    Note: The lightning strip protection is external to the radome.
    Figure 8. Define a radome


  9. Mesh and calculate.
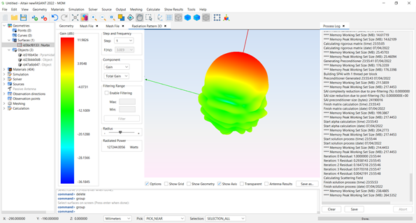
  10. View the radiation pattern of the radome plus strip.
    Figure 9. Radiation pattern of the radome plus strip


  11. Visualize the currents.
    Figure 10. Visualize the currents