Make Board Paneling Tutorial
Make Board Paneling is a function to modify the data designed with a single sub board into an array type to use manufacturing related features such as Metal Mask Manager, Mounting Emulator, Block JIG Generator, Router-Machine JIG Generator, and so on.
Make Board Paneling using PDBB
- Launch PollEx PCB.
- From the menu bar, click and open the PollEx_PCB_Sample_r<revision number>.pdbb file from C:\ProgramData\altair\PollEx\<version>\Examples.
-
From the menu bar, click .
The design file is saved as a *.pdbb file. The Make Board Paneling dialog opens.
-
Create array number one.
- In the Make Board Paneling dialog, enable the Route checkbox.
- Enable the Board Figure checkbox.
- Enable the Board Outline checkbox.
- Under Placement, select Move To and enter 0 for both X and Y.
- Click Add Board.
Array number one is registered in the array list. -
Create array number two.
- Enable the Mirror checkbox.
- Select Y Mirror.
- Under Placement, select Move To and enter 137.2 for X and 0 for Y.
- Click Add Board.
Array number two is registered in the array list. -
Create array number three.
- Enable the Mirror checkbox.
- Select X Mirror.
- Under Placement, select Move To and enter 0 for X and 140.8 for Y.
- Click Add Board.
Array number three is registered in the array list. -
Create array number four.
Figure 1. 
Figure 2. 
Figure 3. 
-
Create Panel outline.
In the Define Panel outline section, you can define the Panel Board outline.
Figure 4. 
Make Board Paneling using Gerber Data
- Launch PollEx PCB.
- From the menu bar, click and open the PollEx_PCB_Sample_r<revision number>.pdbb file from C:\ProgramData\altair\PollEx\<version>\Examples.
-
Import Gerber data.
When the Metal Mask Gerber of the panel board is prepared, the sub-boards can be automatically calculated by selecting the component pad of the design data and the pad object of the Gerber data.
-
From the menu bar, click .
The Make Board Paneling dialog opens. The design file is saved as a *.pdbb file. If the file is not saved, the Make Board Paneling cannot be used.
Figure 5. 
-
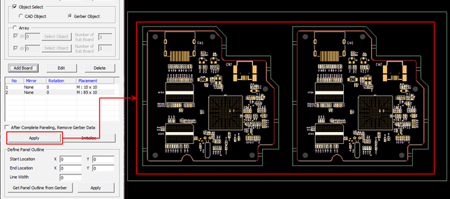
Create Array List by selecting CAD and Gerber data.
- In the Paneling Object Definition section of the Make Board Paneling dialog, enable the following checkboxes: Route, Board Figure, and Board Outline.
- In the Placement section, enable the Object Select checkbox and select CAD Object.
- Select the Pad to be used as the reference from the CAD data.
Figure 6. 
-
Select pad based on Gerber data.
-
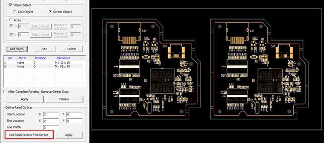
Create Panel outline.
Use the Get Panel Outline from Gerber option to define the Panel Outline.






