PollEx Logic is used to review the schematic design.
Checking symbols and nets in sheets are possible.
-
Launch PollEx Logic and open a PollEx Logic Binary
file.
-
Click PollExLogic from the PollEx Launcher.
-
Click and open
PollEx_Logic_Sample_r1.0.sdbb from
C:\ProgramData\altair\PollEx\<version>\Examples.
-
Change Sheet Number.
-
Select sheet name 005 from the toolbar.
Figure 1.

Figure 2.

-
Zoom Window.
-
From the menu bar, click .
-
Select the desired rectangle area as shown below.
Figure 3.

Figure 4.

-
Query for Symbol.
-
Right-click U1.
-
Click Property.
Figure 5.

-
Click the Symbol tab in the
Property dialog to check the properties of part
and symbol.
Figure 6.

-
Query for Net Information.
-
Right-click MCU_XTOPLL.
-
Click Property.
Figure 7.

-
Search (Explorer) Object.
-
From the menu bar, click .
Figure 8.

-
Select All Sheet in the Explorer pane and
double-click RC1005J101CS.
Figure 9.

|
Figure 10.

|
-
Select Ref Name and enter
U204 in the search field.
-
Click Search.
-
Double-click U204 from the list.
Figure 11.

-
Select Net and enter
MCU_HDMI_TX0P in the search field.
-
Click Search.
-
Double-click MCU_HDMI_TX0P from the list.
Figure 12.

-
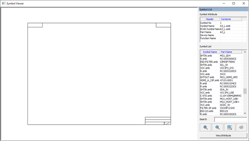
Symbol Viewer.
-
From the menu bar, click .
Figure 13.

|
Figure 14.

|
-
Select HDMI_A_23P.smb from the list.
-
Click View/Attribute to check the part pin
information.
-
Extract Schematic Data.
-
From the menu bar, click .
-
Select Component and move the following items to
right:
- Reference Name
- Symbol Name
- Part Name
- Part Attribute (CAPACITANCE nF, RESISTANCE ohm, INDUCTANCE
uH)
-
Click Make List.
Figure 15.

-
Click Export MS Excel.
Figure 16.

-
Select Net and move the following items to
right:
- Net Name
- Ref-Pin
- Reference PartName
-
Click Make List.
-
Click Export MS Excel.
-
Change Net Name.
-
From the menu bar, click .
-
Click Add.
-
Enable the Net Name checkbox.
-
For Original, enter MCU_DISD1.
-
For Replacement, enter MCU_ADISD1.
-
Click OK.
Figure 17.

Replaced Name is applied in the schematic design, but text of the net name is
not changed.