创建隐式支柱格栅结构
使用支柱格栅结构填充隐式主体,支柱格栅结构由梁连接的节点构成。

-
在隐式建模功能区,选择支柱格栅结构工具。

提示: 要查找并打开工具,按 Ctrl+F。更多信息请见查找和搜索工具。 - 可选: 对于可视化质量,请选择从低到极高的质量,这对应于从低到极高的单元密度。质量越高,几何特征越清晰,但计算量越大。创建复杂函数时,建议使用较低的质量,然后在函数完成后切换到较高的质量。
- 选择一个要用支柱格栅填结构充的主体。您可以选择 Parasoli、STL、PolyNURBS 或隐式几何体。
-
在操作面板中,选择格栅结构主体选项卡。
选项 描述 单元格 - 类型 选择单元格类型。 - 体心立方体

- 面心基元

- 面心立方体

- 立方体基元

- 等桁架

- 八边形

- 六角桁架

- 开尔文单元格

- 氟石

- 金刚石
- 截角立方体

- 八隅体

- 创建单位单元格
单元格 - 类型 在实心或中空支柱之间选择。 - 实心:创建实心支柱。

- 中空:创建中空支柱。

坐标系 - 类型 选择一种坐标系类型。三个坐标系都有三个方向。 - 笛卡尔坐标系 (x, y, z)
- 方向 1 是 x,它是线性的。
- 方向 2 是 y,它是线性的。
- 方向 3 是 z,它是线性的。
- 这三个方向彼此正交。
- 圆柱坐标系 (r, θ, z):
- 方向 1 是 r(半径),从 z 轴径向测量。
- 方向 2 是 θ,它是关于 z 轴的角度,其中 θ = 0 与 x 轴对齐。
- 方向 3 是 z,它是线性的。
- 球坐标系 (r, θ, φ):
- 方向 1 是 r(半径),从 z 轴径向测量。
- 方向 2 是 θ,它是角度,表示方位角(绕 z 轴测量)。
- 方向 3 是 φ,它是角度,表示仰角(相对于 XY 平面测量)。

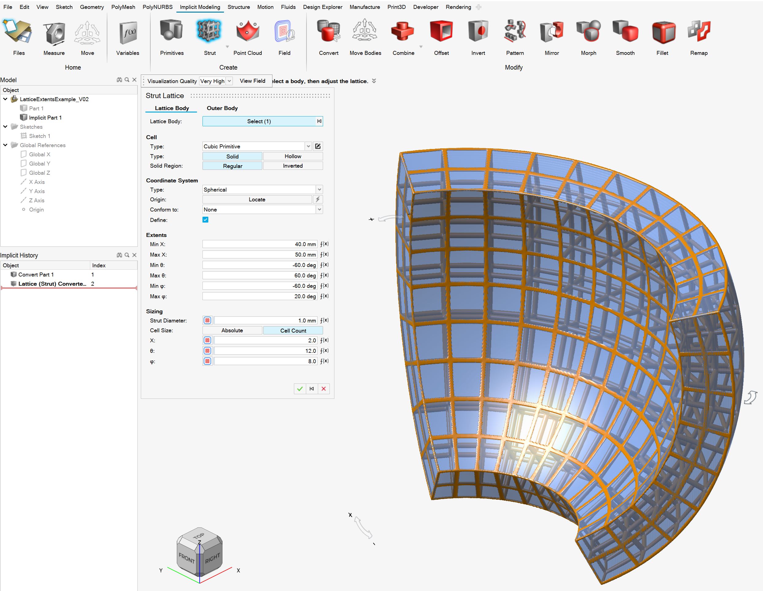
坐标系 - 原点 定位:使用“移动”工具定位和定向格栅结构的局部坐标系。 坐标系 - 贴合 使用该选项可以通过创建作用于参数化坐标 U、V 和 W 上进行操作共形(曲线)空间来泛化笛卡尔网格。您可以从下拉菜单中选择一个现有的共形坐标空间,或者创建一个新的。更多信息,请参阅创建共形坐标空间。 坐标系 - 定义 使用屏幕上手柄的输入字段,定义每个坐标方向的最小和最大范围(笛卡尔坐标:x、y、z;圆柱形:x、θ、z;球面:x、θ、φ)。然后,您可以根据单元格计数来调整大小,指定将覆盖这些范围的单元格数量,或者以长度单位指定绝对单元格大小。
当使用单元格计数来调整单元格大小时,可以确保正好有指定数量的单元格跨越整个范围。如果计数为整数,单元格将在范围的边界上完美地开始和结束(球面坐标系中的示例见下图)
在绝对大小调整的情况下,单元格保证从每个坐标方向的最小范围开始,但不保证在每个坐标方向的最大范围结束。

调整大小 - 支柱直径 支柱格栅结构中的所有梁都具有圆形横截面。输入支柱直径。您可以直接输入直径,用变量控制,或使用场在空间的每个位置控制(场驱动设计)。 调整大小 - 支柱内径(仅限中空) 输入支柱的内径. 调整大小 - 类型 在通过绝对尺寸或单元格数量定义格栅结构大小之间进行选择。 - 绝对:沿每个轴输入绝对长度值,或非笛卡尔坐标系的绝对角度值。
- 单元格计数:输入每个轴上的单元格数量。
调整大小 - 统一(仅限笛卡尔坐标系) 使沿 x 轴和 y 轴的单位单元格尺寸相等。 调整大小 - 宽度 输入沿 x 轴的单元格大小或数量。 调整大小 - 高度 输入沿 y 轴的单元格大小或计数。 X(仅限笛卡尔坐标系) 输入沿 x 轴的单元格大小或数量。您可以直接输入单元格尺寸和数量,用变量控制,或使用场在空间的每个位置控制(场驱动设计)。 Y(仅限笛卡尔坐标系) 输入沿 y 轴的单元格大小或计数。您可以直接输入单元格尺寸和数量,用变量控制,或使用场在空间的每个位置控制(场驱动设计)。 Z(仅限笛卡尔坐标系和圆柱坐标系) 输入沿 z 轴的单元格大小或计数。您可以直接输入单元格尺寸和数量,用变量控制,或使用场在空间的每个位置控制(场驱动设计)。 θ(仅限圆柱坐标系和球坐标系) θ 是关于 z 轴的角度,其中 θ = 0 表示与 x 轴对齐。您可以直接输入单元格尺寸和数量,用变量控制,或使用场在空间的每个位置控制(场驱动设计)。 φ(仅限球坐标系) φ 是角度,表示仰角(相对于 XY 平面测量)。您可以直接输入单元格尺寸和数量,用变量控制,或使用场在空间的每个位置控制(场驱动设计)。 - 体心立方体
-
选择外部主体选项卡。
- 选择一种外部主体类型。
- 无:不创建外部主体。
- 壳体:使用可选的切割主体创建偏移壳体。
选项 描述 方向 为壳体选择偏移方向。 - 向外:将壳体从格栅结构向外偏移,从而增加整个对象的大小。
- 向内:将壳体向内偏移,消耗部分格栅结构,但保持格栅结构的整体尺寸。
- 双向:向内和向外偏移壳体。
对称 将壳体对称地向内和向外偏移相同距离。 外部厚度 定义向外壳体的偏移厚度。您可以直接输入厚度,用变量控制,或使用场在空间的每个位置控制(场驱动设计)。 
内部厚度 定义向内壳体的偏移厚度。您可以直接输入厚度,用变量控制,或使用场在空间的每个位置控制(场驱动设计)。 
切割主体 选择用于切割壳体的主体。您可用此功能修剪壳体的区域,这对于将格栅结构及其壳体拟合到预定义体积中非常有用,或者当您想要显示一些格栅结构以使其不被壳体覆盖时。 在此例中,选择一个 BRep 主体作为修剪主体以暴露一些格栅结构。此图像显示了应用于格栅结构的向外壳体如何与切割实体重叠。
施加切割后,一些向外壳体会被切掉,在壳体突出超过切割实体的边界的任何地方露出格栅结构。
转变 选择外部主体和格栅结构主体之间的转变类型。 - 锐利:格栅结构突然地与周围的壳体相连。
- 倒角:格栅结构通过倒角融入周围的壳体。如果选择此选项,请定义倒角半径。

- 削角:格栅结构通过削角融入周围的壳体。如果选择此选项,请定义削角距离。对于倒角,距离是倒角的半径,对于削角,距离是削角的缩进。您可以直接输入距离,用变量控制,或使用场在空间的每个位置控制(场驱动设计)。

- 合并:直接将外部主体与格栅主体合并,而不创建围绕格栅的壳体
选项 描述 合并主体 选择要与平面格栅结构合并的主体。此主体应靠近或与格栅结构重叠。 
转变 选择外部主体和格栅结构主体之间的转变类型。 - 锐利:格栅结构突然地与周围的外部主体相连。

- 倒角:格栅结构通过倒角融入外部主体。如果选择此选项,请定义倒角半径。

- 削角:格栅结构通过削角融入外部主体。如果选择此选项,请定义削角距离。

对于倒角,距离是倒角的半径,对于削角,距离是削角的缩进。您可以直接输入距离,用变量控制,或使用场在空间的每个位置控制(场驱动设计)。
- 锐利:格栅结构突然地与周围的外部主体相连。
- 点击确定。