Beam構造要素の作成
Beam構造要素は、1D要素またはシェル要素でメッシュできます。
-
CertificationリボンでBeamツールをクリックします。
図 1. 
-
構造要素が作成されたら、構造プロパティを選択できます。
をクリックして、プロパティの割り当て方法を定義します。
メソッドを実行するには、各構造要素に構造プロパティを割り当てる必要があります。- Single property
- 同一のstructuralpropertyエンティティをすべてのdesignpointに割り当てます。
- Duplicate and assign property to all
- 選択したstructuralpropertyの新しいインスタンスを作成し、すべてのdesignpointにコピーを割り当てます。
- Duplicate and assign property per designpoint
- designpointエンティティごとに、選択したstructuralpropertyの新しいインスタンスを作成します。
-
1D要素またはシェル要素でメッシュします。
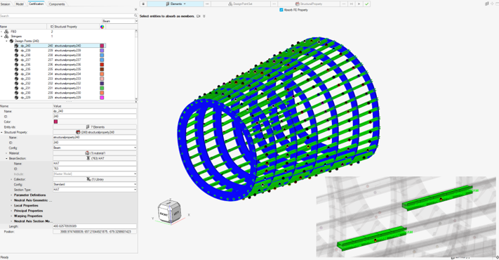
オプション 説明 1D Mesh この場合、図 2に示すように、結果として、メンバーが交差点間の真のビームを表す1D要素のコレクションとして抽出されます。
- 1番目セレクターのエンティティタイプをElementsに設定します。
- オプションで、新たに作成されたdesignpointを保持するための保存先DesignPointSetを選択します。
セットが選択されていない場合は、コンフィグBeam、タイプBeam_memberで新しいセットが作成されます。
Auto DDPを使用してCertificationブラウザ コンテキストメニューからこのメニューにアクセスする場合、セレクターには、選択したdesignpointsetが事前入力されています。
- Absorb FE Propertyチェックボックスが選択されていない場合は、(コンフィグBeamの)structuralpropertyエンティティを指定します。
選択されている場合は、各designpointの中心に最も近いbar2/ ロッド要素に割り当てられたビーム断面と材料のペアを収集することにより、構造プロパティがモデルから吸収されます。
図 2. メンバーの抽出 
シェルメッシュ 構造ビームを表すシェルメッシュの場合、まず、専用のツールを使用して、フリーボディ断面を生成する必要があります。図 3に示すように、結果として、フリーボディ断面ごとにdesignpointエンティティが生成されます。
- 1番目セレクターのエンティティタイプをFreebody Sectionsに設定します。
- オプションで、新たに作成されたdesignpointを保持するための保存先DesignPointSetを選択します。
セットが選択されていない場合は、コンフィグBeam、タイプBeam_shellで新しいセットが作成されます。
- 1Dビームと同じように、(コンフィグBeamの)structuralpropertyエンティティを指定します。
このユースケースでは、Absorb FE Propertyチェックボックスは存在しません。
図 3. フリーボディ断面からのビーム 
-
ガイドバーで、下記のオプションのいずれか1つをクリックします:
- 変更を保存してツールを開いたままにします。
- 変更を保存してツールを閉じます。