Panel構造要素の作成
Panelツールは金属パネルや複合材パネルを認識します。これにより、2つの異なるコンフィグが生成されます。それぞれのコンフィグで使用できる構造プロパティとメソッドが異なるからです。
-
CertificationリボンでPanelツールをクリックします。
図 1. 
-
構造要素が作成されたら、構造プロパティを選択できます。
をクリックして、プロパティの割り当て方法を定義します。
(オプション)メソッドを実行するために、各構造要素に構造プロパティを割り当てることができます。- Single property
- 同一のstructuralpropertyエンティティをすべてのdesignpointに割り当てます。
- Duplicate and assign property to all
- 選択したstructuralpropertyの新しいインスタンスを作成し、すべてのdesignpointにコピーを割り当てます。
- Duplicate and assign property per designpoint
- designpointエンティティごとに、選択したstructuralpropertyの新しいインスタンスを作成します。
-
1番目セレクターのエンティティタイプをElementsに設定します。
シェル要素のみが選択されている場合は、パネルは、T接合までフェイスによってシェル要素として認識されます。選択にシェル要素とbar2/ ロッド要素の両方が含まれている場合は、パネルは1Dで囲まれたシェルとして認識されます。
図 2. Panel Geometry 
図 3. 構造パネル 
コンフィグPanelまたはGenericの構造要素の生成時には、要素のプロパティまたは要素のコンポーネントに基づいて要素を分割できます。ガイドバーで、
をクリックしてSplit byオプションを選択します。分割操作は、シェルとそれに結合された1Dに基づいたパネル検出メソッド後に実行されます。- split = noneの場合、パネルは上述のとおりに検出されます。
- split = by property/by componentの場合は、次のようになります。
パネルは、まずT接合に基づいて検出され、さらにシェルプロパティ / コンポーネントに基づいて分割されます。図 4. トポロジーによるパネル検出 
図 5. プロパティによる事後分割を伴うパネル検出 
-
マイクロダイアログで、モデル内で検出するパネルのタイプを選択します。
- Panel metallic
- Panel composite
どちらを選択しても、既存の選択に影響はありません(要素は選択されて強調表示されたままです)。確認後、パネルはシェルプロパティタイプ(PSHELLまたはPCOMP/PCOMPG/PCOMP)に基づいて検出されます。
タイプを切り替えると、Certificationブラウザの現在のタイプも切り替わり、既存のリストがリフレッシュされます。
- オプション:
新たに作成されたdesignpointを保持するための保存先DesignPointSetを選択します。
セットが選択されていない場合は、マイクロダイアログで選択したアクティブなパネルタイプに基づいて新しいセットが作成されます。
Auto DDPを使用してCertificationブラウザ コンテキストメニューからこのメニューにアクセスする場合、セレクターには、選択したdesignpointsetが事前入力されています。
-
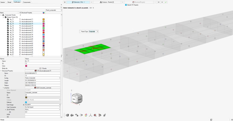
Absorb FE Propertyチェックボックスが選択されていない場合は、structuralpropertyエンティティを指定します。
このチェックボックスを選択すると、ツールはパネルの中心に最も近い要素から構造プロパティを吸収しようとします。この構造プロパティは、パネルに属するすべての要素に対して一意になります。Panel metallicでは、参照要素からの板厚と材料を保持します。
図 6. Panel Metallic 
Panel compositeでは、参照要素から複合材プロパティのコピーを作成します。図 7. Panel Composite 
パネルの幅 / 長さおよび曲率半径がFEモデルから近似計算されます。
-
ガイドバーで、下記のオプションのいずれか1つをクリックします:
- 変更を保存してツールを開いたままにします。
- 変更を保存してツールを閉じます。