複数モデルの結果のプロッティング
HyperViewでは、オーバーレイされた複数のモデル群のプロット(コンター、アイソサーフェス、ベクトルまたはテンソル)を作成することが可能です。

特定の結果タイプ(または、ある結果タイプの特定の層またはコンポーネント)のプロッティングを試みつつあり、オーバーレイされたモデルの1つでそれが使用できないような場合、メッセージ(例えば、Message: Data type Stress does not exist in Model 2(データタイプStressはModel 2に存在しません)が表示され、現行ではないモデル上ではプロッティングは行われません。
重要: 以下のパネルとブラウザビューが、複数モデルの選択に機能します:
- Contour/Vector/Tensorの各パネル
- Notes/Measure/Queryの各パネル(すべての照会および高度な照会は、モデル毎のベースで行われます)
- ブラウザの結果ビュー
複数のオーバーレイされたモデル群上で結果を有効にするために、以下の領域で旧来の挙動が変更されています:
- キャッシングのポリシー
-
パネルまたはブラウザから結果のキャッシュを生成する場合、結果のプロットに加わっている各モデルについてキャッシュが生成され、ブラウザ内で各モデルについて別々にリストされます。HyperViewは内部的に、関連するキャッシュエンティティの記録を保持します。保存されているキャッシュがパネルまたはブラウザから削除されると、各モデルについてブラウザリストからも消去されます。
図 2. キャッシュされた結果が表示されているResultsブラウザ 
- オーバーレイされたモデルがコンタープロットに加わっていない場合、そのモデルについてキャッシュエンティティは生成されません。
- コンターがプロットされ、いくつかのモデルを跨いでキャッシュされ、それらのモデルの1つまたはいくつかが後に削除されると、キャッシュエンティティは、削除されなかったモデル上に残されます。
- オーバーレイされたモデル群を含んだ旧来のセッション / レポートを開く
-
オーバーレイされたモデル群とプロットされた結果を含んだ旧来のセッションファイルがHyperViewで開かれると:
- 同じ結果がすべてのモデルを跨いでプロットされている場合、結果はすべて保持され、開いた際に表示されます。
- 結果間で不一致がある場合、現行モデルの結果のみが保持されます。開いた際に、このことを通知するメッセージがログに出されます。
- ウィンドウまたはページのコピーとオーバーレイ
-
以下のいずれの場合も、入ってくるモデルは現行のモデルにはされません。
- オーバーレイされた(ソース)ウィンドウ / ページがターゲットウィンドウ / ページと一致する結果プロットを含む場合、両方の結果が保持され、ターゲットウィンドウ / ページに表示されます。
- オーバーレイされた(ソース)ウィンドウ / ページがターゲットウィンドウ / ページと一致しない結果プロットを含む場合、ターゲットウィンドウ / ページ上にプロットされた結果のみが保持されます。オーバーレイモデルは、結果なしで、コンポーネント(パート)カラーで表示されます。
- 結果を含むウィンドウ / ページ上のレポートテンプレートオーバーレイ
-
以下のいずれの場合も、入ってくるモデルは現行のモデルにはされません。
- レポートテンプレートがターゲットウィンドウ / ページ上のプロットと一致する結果プロットを含む場合、両方の結果が保持され、ターゲットウィンドウ / ページに表示されます。
- レポートテンプレートがターゲットウィンドウ / ページと一致しない結果プロットを含む場合、ターゲットウィンドウ / ページ上にプロットされた結果のみが保持されます。オーバーレイモデルは、結果なしで、コンポーネント(パート)カラーで表示されます。
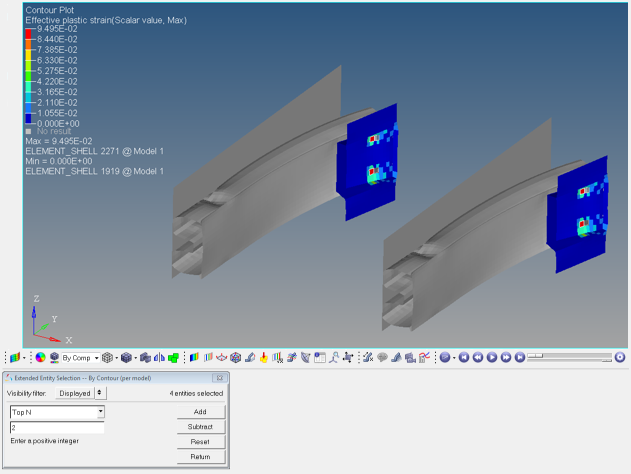
- コンターオプションによる拡張選択
-
オーバーレイされたモデルについて、この選択法はモデル毎をベースとして機能します。例えば、拡張エンティティ選択 -- By Contourを使って要素を選択し、N=2であるTop Nを検索したい場合、HyperViewは4つのエンティティ(各モデルについて2つずつ)を選択します。
図 3. 
- モデル情報
-
モデル情報の注釈は、オーバーレイされたすべてのモデルに関する情報が簡潔に表示されるよう変更されています。Templex表記も変更されました。
- レジェンドの編集
-
新規のBy ModelオプションがEdit Legendダイアログに追加されています。このオプションでは、オーバーレイされた各モデルそれぞれについて、最大および最小のレジェンド値を表示させることができます。
- 導出結果
- 導出結果は、各モデルについて別々に作成されなくてはなりません。これは、コピー / オーバーレイおよびレポートテンプレートのオーバーレイのケースで変更されています。