デュアルモーター搭載の電動パワートレイン
アーキテクチャ

Twin Activateのパワートレインアーキテクチャ

- デュアルモータースーパーブロック
- デュアルモータースーパーブロックは、2つの永久磁石同期モーター、2つの電圧-電流コントローラー、2つのインバーター / コンバーター、1つのバッテリーパックで構成されます。
図 3. Twin Activateのデュアルモータースーパーブロック
- 永久磁石同期モーター
- 永久磁石同期モーター(PMSM)の包括的なモデルは、その速度-トルク特性と効率データに基づいて構築されます。この情報は、モーターのトルク-速度特性曲線とトルク-速度-効率特性曲線を含む外部効率マップファイル(.efmp)から得られます。このデータは、関連する変数を含む.matファイルの形式でルックアップテーブルを通じて明示的に取得されます。この手法では、ユーザー定義の電気モーターデータを車両シミュレーションに取り込むことができ、消費電力の正確な計算が保証されます。トルク-速度特性曲線は、下の図に示すように、モーターのトラクション(正)領域と回生制動(負)領域の両方のトルク境界を示すため、特に重要です。これらの境界は、モーターが生成できる最大の正 / 負のトルクを表します。PMSMモーターの特性には、定トルク領域と定出力領域という2つの領域が含まれます。モーターは定格速度まで最大トルクを提供し、その後は、最大出力を提供できます。
図 4. トルク-速度特性曲線
トルク-速度-効率曲線は、効率マップとも呼ばれ、各モーターの効率値をその動作領域に応じて示します。この曲線には、モーターのトラクション領域と回生制動領域の情報も含まれています(下図を参照)。図 5. トルク-速度-効率特性曲線
- 電圧-電流モーターコントローラー
- 電圧-電流コントローラーブロックは、モーターに供給されるACの制御に使用されます。制御電圧は、車両速度、モーター速度、アクセルペダル入力、およびバッテリー充電状態によって異なります。モーターに加える適切な電圧を決定するために、このコントローラーはパルス幅変調(PWM)を使用し、トルクのルックアップテーブルを参照します。さらに、電圧は、バッテリーの充電状態(SOC)によって課される制約を受けます。特に、バッテリーのSOCが80%を超えると、コントローラーは回生制動を禁止することで、バッテリーセルの整合性が損なわれないようにします。このような制動は損傷をもたらす可能性があるためです。逆に、バッテリーのSOCが20%を下回った場合も、同じくバッテリーセルの保護措置として、バッテリーは電流を供給しなくなります。
PWMルックアップテーブルは、車両速度とアクセルペダル入力からPWM値を計算するために使用されます。PWM値は0~250の範囲です。50という値は惰行に使用されます。つまり、この値では、モーターが出力するトルクは0です。PWM値が50を下回ると、モーターは発電機として機能し、回生モードに入ります。50を上回るPWM値は、モーターがトラクションに対して正のトルクを提供していることを意味します。
- インバーター / コンバーターブロック
- インバーター / コンバーターブロックの役割は、モーター制御によって実行される周波数変換プロセスに起因する電力損失をモデル化することです。このブロックは、モーターとバッテリーパックの間に位置して、各モーターの最終的な電力需要を提供します。
- バッテリーブロック
- バッテリーモデルは、両方のモーターの合計電力需要を入力として受け取ります。このモデルには、バッテリーパックの容量を決定するために必要な情報が含まれています。このモデルは、車両の動作に起因する充電 / 放電損失を指定して、バッテリーの充電状態を推定します。
- 車両制御ユニットスーパーブロック
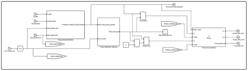
- 車両制御ユニットブロックは、トルク需要推定、トルク分配アルゴリズム、トルク比計算で構成されています。
図 6. Twin Activateの車両制御ユニットブロックの1Dリプリゼンテーション
MotionViewのパワートレインモデル
MotionViewのMDLシステムでは、モーター、インバーター、バッテリーは、質量および慣性プロパティを含む剛体として表され、これらはBEVの合計の質量および慣性の大部分を占めます。変速機システムの2つの力は、ドライブシャフトにかかる駆動トルクを表します。4つのソルバー変数によって、FMUチャンネルがAltair Driverに接続されます。データセットには、モーターボディのプロパティに関する重要情報が含まれています。さらに、各モーターのブッシュが提供されており、これらによってモーターの位置が決定されます。最後に、Altair Driverはフィードバックコントローラーを使用して速度と加速度を制御します。

- データセット
-
- モータープロパティ
-
VCU上のトルク分配アルゴリズムは、外部の効率マップファイル(.efmp)によって提供される実際のモーターのトルク-速度-効率データに依存しています。これらのファイルは、モーターのトルク-速度特性曲線とトルク-速度-効率特性曲線を表します。これらのファイルのパスは、モータープロパティデータセットの入力として受け取られます。
- テンプレート
-
- モータープロパティの評価
- これは、それぞれのシミュレーションの前に内部スクリプト(MotorProperties.py)を初期化する役割を担い、以下の目的で使用されます:
- Teimorbit形式の.efmpファイルを読み取ります。
- モータープロパティを抽出します。
- .xmlファイル固有の.matファイルを生成し、実行フォルダーに保存します。
- FMUパラメータセクションで正しい.matファイルのパス / 変数を割り当てます。
- 最後に、OTRトルク配分手法を実行して(選択されている場合)、最適なトルク比マップを生成します。
- ソルバー変数
-
エンティティ タイプ 説明 コメント Driver Throttle Output アタッチメントソルバー変数 ドライバからのスロットル信号 0-1 Driver Clutch Output アタッチメントソルバー変数 ドライバからのクラッチ信号 モデルでは使用されませんが、ドライバのアタッチメントに必要です。 Driver Gear Output アタッチメントソルバー変数 ドライバからのギア信号 モデル内では使用されませんが、ドライバのアタッチメントに必要です。 FMU Torque - rear/front ソルバー変数 リア / フロントモーター出力トルク N-mm FMU Omega rear/front ソルバー変数 リア / フロントモーター出力ホイール速度 rad/s Torque Ratio - rear/front ソルバー変数 リア / フロントモーター速度トルク使用率 0-100 Vehicle Longitudinal Velocity m/s ソルバー変数 車両の縦速度 m/s Battery SOC ソルバー変数 バッテリーの充電状態 0 - 1 Combined battery power demand ソルバー変数 両方のモーターからの合計バッテリー電力需要 W Combined motor torque demand ソルバー変数 両方のモーターからの合計トルク需要 N-m Predicted combined torque demand ソルバー変数 VCUによって予測された合計モータートルク需要 N-m Torque split - rear ソルバー変数 リアとフロントのトルク配分率であり、100%は後輪駆動を表し、0%は前輪駆動を意味します。 0 - 100 - FMUエンティティ
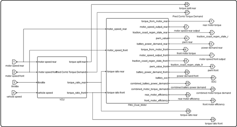
- 入力、出力、パラメータ、ソルバー設定を含むデュアルモーター搭載電動パワートレインのFMUを表します。FMUパワートレインの入力はカスタマイズしてシステムを自由に変更できますが、ドライバイベントを正しくシミュレートするには、いくつかの入力と出力が存在する必要があります。下の図は、FMUパワートレインブロックの必要な入力と出力を示しています。パワートレインは、スロットル、トランスミッション入力シャフト速度(フロント / リア)、車両速度、および出力トルクを受け取ります。
図 11. Twin Activateのデュアル電気モーター搭載パワートレインとVCUの連成シミュレーション
- FMU入力
-
結合 説明 Units コメント Motor speed rear リア変速機入力シャフト速度 rad/s Motor speed front フロント変速機入力シャフト速度 rad/s Throttle from driver ドライバからのアクセルペダルの入力 0 - 100 MVの0~1からFMUの0~100への単位変換が必要です。 Vehicle speed 車両の縦速度 m/s MVのmm/sからFMUのm/sへの単位変換が必要です。 - FMU出力
-
結合 説明 Units コメント Torque from rear motor リアモーターからの出力トルク N-m FMUのN-mからMVのN-mmへの単位変換が必要です。 Motor speed rear output リアモーターシャフト速度 rad/s Traction Coast Regen State rear リアモーターの動作モードを示す整数値:-1はパワートレインが回生制動モードにあることを示し、0はパワートレインが惰行帯にあることを示し、1はモーターがトラクション領域で動作していることを示します。 -1, 0, 1 PWM rear value リアモーターに適用される電圧に変換可能なパルス幅変調値に相当します。 0-250 Power demand rear motor リアモーターからバッテリーへの電力需要 W Torque from front motor フロントモーターからの出力トルク N-m FMUのN-mからMVのN-mmへの単位変換が必要です。 Motor speed front output フロントモーターシャフト速度 rad/s Traction Coast Regen State rear フロントモーターの動作モードを示す整数値:-1はパワートレインが回生制動モードにあることを示し、0はパワートレインが惰行帯にあることを示し、1はモーターがトラクション領域で動作していることを示します。 -1, 0, 1 PWM front value フロントモーターに適用される電圧に変換可能なパルス幅変調値に相当します。 0 - 250 Power demand front motor フロントモーターからバッテリーへの電力需要 W Battery SOC バッテリーの充電状態 0 - 1 Combined battery power demand 両方のモーターからの合計バッテリー需要 W Combined Motor Torque Demand 両方のモーターからの合計トルク需要 N-m FMUのN-mからMVのN-mmへの単位変換が必要です。 Rear motor efficiency リアモーターの効率 0 - 1 Front motor efficiency フロントモーターの効率 0 - 1 Rear torque spit トルク配分率(リアモーターを参照ポイントとして使用) 0 - 100 Predicted combined torque demand VCUによって予測された合計モータートルク需要 N-m FMUのN-mからMVのN-mmへの単位変換が必要です。 Torque ratio rear リアモーターのトルク比 0 - 100 Torque ratio front フロントモーターのトルク比 0 - 100 - FMU Parameters
-
パラメータ 説明 Units converter_efficiency コンバーターの効率値 inverter_efficiency インバーターの効率値 num_modules_pack_parallel 並列モジュールパックの数 num_cells_per_module_parallel 並列モジュールあたりのセル数 capacity_cell セルの容量 アンペア-時間 battery_charging_losses 回生領域においてバッテリー充電損失を決定するための係数 nominal_voltage_cell セルの公称電圧 V num_cells_per_module_series モジュールあたりのセル列の数 num_modules_pack_series モジュールパック列の数 SOC_initial 初期充電状態レベル(%) battery_discharging_losses トラクション領域においてバッテリー放電損失を決定するための係数 emotor_efficiency_scale 効率のスケーリングを有効にするためのパラメータ max_pwm 最大PWM値 pwm_zero_torque 0トルク出力に対応するPWM値 SOC_limit_high SOCの上限 SOC_limit_low SOCの下限 max_vehicle_speed 車両の最大速度 m/s coast_m 惰行領域を決定する多項式次数 coast_phi 惰行が必要となるペダル値 coast_ch pclとpcuの値を定義する惰行の範囲 max_pedal 最大スロットル値 0 - 100 traction_gamma トラクション領域のスロットルとトルク比との相関関係を定義する多項式次数 regen_psi 回生領域のスロットルとトルク比との相関関係を定義する多項式次数 traction_max 使用可能な最大トルクの比率 N-m pedal_0_regen_percent 1-4 これらのパラメータは、制動全体に対する回生制動の寄与比率を速度の関数として定義します。具体的には、図8の3つのセクションを決定する回生制動の比率を指定できます。 pedal_0_vx 1-4 これらのパラメータは、特定の回生制動比率における対応する速度を指定します。具体的には、これらのパラメータを使用して、図8の3つのセクションを指定する速度値を定義します。 Path char 警告: このパラメータは自動的に更新されるため、手動で変更しないでください。両方のモーター特性(定格速度、最大速度、定格トルクなど)を含むmatファイルのパス Vcu_type VCUのトルク分配手法を設定します: 1: ED
2: SA
3: ST
4: OTR
matfilename - Rear Motor data mat file path 警告: このパラメータは自動的に更新されるため、手動で変更しないでください。リアモーターのmatファイルのパス。FMUに複数回表示されます。 matfilename - Front Motor data mat file path 警告: このパラメータは自動的に更新されるため、手動で変更しないでください。フロントモーターのmatファイルのパス。FMUに複数回表示されます。 matfilename - Optimal Torque ratio map mat file path 警告: このパラメータは自動的に更新されるため、手動で変更しないでください。最適トルク比の.matファイルのパス。 matvarname 警告: このパラメータは固定されているため、変更しないでください。データ抽出に使用される、リア / フロントモーター、または最適トルク比マップの.matファイルの変数名を参照します。FMUに複数回表示されます。
- モーターのフロント / リアシステム
- 統合型モーター-インバーターユニットを搭載しています。
- ボディ
- Motor/Engine - 非動作状態の各モーターの集中質量と慣性を表します。モーターの出力シャフトは、変速機入力シャフトと固く連結されていると見なされるため、それらの速度は同じになります。モーターのシャフトとその回転はモデル化されません。回転シャフトの慣性はモデル化されないため、この慣性は駆動系の他の回転要素に追加できます。
- モーターマウント
- モーターは4つのブッシュによってシャーシに接続されています。マウント位置は、マウントの座標と各マウントに対応するベクトルを使用して指定されたブッシュの向きを指定することで、アタッチメントボディ上に設ける必要があります。
- ソルバー変数
-
エンティティ タイプ 説明 コメント FMU Torque ソルバー変数 FMUからのモーター出力トルク N-mm FMU Omega ソルバー変数 FMUからのモーター出力ホイール速度 rad/s Throttle input to motor 100 ソルバー変数 ドライバからのスロットル入力 0-100 FMU Power demand motor ソルバー変数 モーターの電力出力 W Traction/Coast/Regen state ソルバー変数 モーターの動作モードを示す整数値:-1はパワートレインが回生制動モードにあることを示し、0はパワートレインが惰行帯にあることを示し、1はモーターがトラクション領域で動作していることを示します。 -1, 0, 1 PWM value ソルバー変数 リアモーターに適用される電圧に変換可能なパルス幅変調値に相当します。 0-250 Motor Efficiency ソルバー変数 モーターの効率 0-1
- 変速機のフロント / リアシステム
-
- ボディ
- Gearbox – 非動作状態の変速機ボディの質量および慣性プロパティが含まれます。変速機は、固定ジョイントを使用してモーターボディに直接接続されていると想定されます。モーターの出力シャフトは、変速機入力シャフトと固く連結されていると見なされるため、それらの速度は同じになります。
- データセット
-
- 変速機データ
-
ラベル 説明 Final Drive Ratio ディファレンシャルの最終減速比であり、最終的な駆動トルクの計算に使用されます。 Gearbox Efficiency 変速機の全体的な効率であり、最終的な駆動トルクの計算に使用されます。
- ソルバー変数
-
エンティティ タイプ 説明 コメント Torque from Gear Box ソルバー変数 変速機の最終的な出力トルクの計算に使用される数式。 N-mm Gear Box Input Shaft Speed ソルバー変数 変速機の入力シャフト速度の計算に使用される数式。 rad/s - 力
- Gearbox Output Torque - ディファレンシャルのキャリアボディ上のパワートレインの出力トルクを表します。このトルクは、‘Torque from Gear Box’というソルバー変数式によって計算されます。
- バッテリーパック
- Assembly Wizardでバッテリーパックモジュールを選択した場合、バッテリーパックモジュールは、プライマリのデュアルモーター搭載パワートレインシステムとは別個のシステムとなります。これには以下が含まれます:
- ボディ
- Battery Pack - ボディの質量および慣性プロパティを表します。
- バッテリーマウント
- バッテリーは4つのブッシュによってシャーシに接続されています。マウント位置は、マウントの座標と各マウントに対応するベクトルを使用して指定されたブッシュの向きを指定することで、アタッチメントボディ上に設ける必要があります。
フルビークルモデルの電動パワートレインへのアクセス
- Vehicle Tools拡張機能を読み込む必要があります。
- メニューバーから を選択します。
- Loadボタンを右側にスライドして、Vehicle Tools拡張機能を読み込みます。Vehicle ToolsリボンがMotionViewに追加されます。
図 12.
- Vehicle Toolsリボンで、AssemblyツールをクリックしてAssembly Wizardを開きます。
- Full Vehicle with Driverモデルを選択して、Nextをクリックします。
図 13. モデルタイプの選択
- Four wheel driveのドライブライン構成を選択してから、PowertrainドロップダウンメニューにあるDual Motor Electric Powertrain (FMU)を選択します。
図 14.
- 車両のパワートレインタイプを選択したら、バッテリーパックボディも選択できます。
図 15.

FMUパワートレインの変更
FMUのパラメータセクションでパラメータを調整することで、デフォルトのパワートレイン仕様を特定の要件に合わせて簡単にカスタマイズできます。主な変更可能パラメータは、スロットル応答、制動全体に対する回生制動の寄与比率、バッテリーの容量です。車両の動作のパラメータ化は、主にモーター仕様と回生制動に関する2つのセクションに分けられています。
$---------------------------------------------------------------------ALTAIR_HEADER
[ALTAIR_HEADER]
FILE_TYPE = 'efmp'
FILE_VERSION = 1.0
FILE_FORMAT = 'ASCII'
$--------------------------------------------------------------------------UNITS
[UNITS]
(BASE)
{length force angle mass time}
'm' 'newton' 'degrees' 'kg' 'sec'
(USER)
{unit_type length force angle mass time conversion}
'rpm' 0 0 1 0 -1 6.0
'torque' 1 1 0 0 0 1.0
$-------------------------------------------------------------------------Motor Details
[EFFICIENCY_MAP]
(X_DATA)
{speed}
+0.000000E+00
+8.537861E+01
+3.415145E+02
+7.684075E+02
+1.366058E+03
+2.134465E+03
+3.073630E+03
+4.183552E+03
+5.728759E+03
+7.273966E+03
+8.819173E+03
+1.036438E+04
+1.190959E+04
+1.345479E+04
+1.500000E+04
$-------------------------------------------------------------------------Efficiency
(YZ_DATA)
{a b c d e f g h i j k l m n o p}
+0.000000E+00 +0.000000E+00 +0.000000E+00 +0.000000E+00 +0.000000E+00 +0.000000E+00 +0.000000E+00 +0.000000E+00 +0.000000E+00 +0.000000E+00 +0.000000E+00 +0.000000E+00 +0.000000E+00 +0.000000E+00 +0.000000E+00 +0.000000E+00
+1.218756E+00 +0.000000E+00 +8.323871E-01 +8.348879E-01 +8.207778E-01 +7.975356E-01 +7.686840E-01 +7.357196E-01 +6.984794E-01 +6.564586E-01 +6.174752E-01 +5.872302E-01 +5.100155E-01 +4.613040E-01 +4.190096E-01 +3.827032E-01
+4.875026E+00 +0.000000E+00 +8.814608E-01 +9.318992E-01 +9.365690E-01 +9.319987E-01 +9.231622E-01 +9.104752E-01 +8.949006E-01 +8.728267E-01 +8.505602E-01 +8.328031E-01 +8.007164E-01 +7.678712E-01 +7.359362E-01 +7.055424E-01
+1.096881E+01 +0.000000E+00 +8.376550E-01 +9.363595E-01 +9.546854E-01 +9.582281E-01 +9.565427E-01 +9.522109E-01 +9.459273E-01 +9.365793E-01 +9.269542E-01 +9.121204E-01 +8.934734E-01 +8.735761E-01 +8.534340E-01 +8.334711E-01
+1.950010E+01 +0.000000E+00 +7.779298E-01 +9.228859E-01 +9.543095E-01 +9.639408E-01 +9.664942E-01 +9.656404E-01 +9.628304E-01 +9.575883E-01 +9.519336E-01 +9.419017E-01 +9.290871E-01 +9.152123E-01 +9.008979E-01 +8.863836E-01
+3.046891E+01 +0.000000E+00 +7.155875E-01 +9.027567E-01 +9.474120E-01 +9.628555E-01 +9.686488E-01 +9.702265E-01 +9.695124E-01 +9.667733E-01 +9.626870E-01 +9.544688E-01 +9.441605E-01 +9.329200E-01 +9.210782E-01 +9.086153E-01
+4.387523E+01 +0.000000E+00 +6.563856E-01 +8.792230E-01 +9.373423E-01 +9.584760E-01 +9.673843E-01 +9.709935E-01 +9.718605E-01 +9.707183E-01 +9.671191E-01 +9.594001E-01 +9.499134E-01 +9.392034E-01 +9.267406E-01 +9.036660E-01
+5.056248E+01 +0.000000E+00 +6.314770E-01 +8.682518E-01 +9.322428E-01 +9.559373E-01 +9.662057E-01 +9.706858E-01 +9.721578E-01 +9.716095E-01 +9.679095E-01 +9.601471E-01 +9.505474E-01 +9.390330E-01 +9.168608E-01 NaN
+5.919049E+01 +0.000000E+00 +6.030777E-01 +8.548915E-01 +9.257981E-01 +9.525703E-01 +9.644708E-01 +9.699594E-01 +9.721433E-01 +9.722637E-01 +9.681889E-01 +9.601339E-01 +9.496912E-01 +9.281723E-01 NaN NaN
+7.075054E+01 +0.000000E+00 +5.703066E-01 +8.382680E-01 +9.174994E-01 +9.480588E-01 +9.619707E-01 +9.686980E-01 +9.717496E-01 +9.726024E-01 +9.676793E-01 +9.586062E-01 +9.380106E-01 NaN NaN NaN
+8.699840E+01 +0.000000E+00 +5.315730E-01 +8.168210E-01 +9.063657E-01 +9.418017E-01 +9.583267E-01 +9.666546E-01 +9.708084E-01 +9.720695E-01 +9.655065E-01 +9.453839E-01 NaN NaN NaN NaN
+1.114960E+02 +0.000000E+00 +4.823827E-01 +7.864047E-01 +8.898433E-01 +9.321732E-01 +9.524598E-01 +9.630950E-01 +9.688285E-01 +9.694182E-01 +9.487760E-01 NaN NaN NaN NaN NaN
+1.540854E+02 +0.000000E+00 +4.040688E-01 +7.291549E-01 +8.564716E-01 +9.117700E-01 +9.393322E-01 +9.544374E-01 +9.631752E-01 +9.458014E-01 NaN NaN NaN NaN NaN NaN
+2.104600E+02 +0.000000E+00 +3.119294E-01 +6.435543E-01 +8.010837E-01 +8.758160E-01 +9.149455E-01 +9.372630E-01 +9.507810E-01 NaN NaN NaN NaN
$-------------------------------------------------------------------------ENGINE
[TORQUE_CURVE]
(DATA)
{speed torque}
+0.000000E+00 +2.104599E+02
+8.537861E+01 +2.104600E+02
+3.415145E+02 +2.104600E+02
+7.684075E+02 +2.104600E+02
+1.366058E+03 +2.104600E+02
+2.134465E+03 +2.104600E+02
+3.073630E+03 +2.104600E+02
+4.183552E+03 +2.104600E+02
+5.728759E+03 +1.540854E+02
+7.273966E+03 +1.114960E+02
+8.819173E+03 +8.699840E+01
+1.036438E+04 +7.075054E+01
+1.190959E+04 +5.919049E+01
+1.345479E+04 +5.056248E+01
+1.500000E+04 +4.387523E+01
+1.500000E+04 +0.000000E+00
トラクション領域内のスロットル応答は、 と の2つの主要パラメータの影響を受けます。正しく設定することにより、円滑さと応答性の適切なバランスが得られます。これらの設定を微調整すると、これら2つの要素の望ましいバランスが確保され、運転エクスペリエンスを向上させることができます。
関連するパラメータを操作することで、車両の回生制動量を決定することもできます。回生制動量を求める式は、1によって得られます。 回生制動の配分率は、デフォルトでは60-40(フロント-リア)に固定されています。モーターのトラクション、惰行、回生の各領域のマッピングは、1で詳述されています。 車両の惰行境界‘ ’および‘ ’は、パラメータ‘ ’、‘ ’、‘ ’、および車両の最大速度‘ ’によって定義されます。車両の速度別の回生量は、ルックアップテーブルとして使用されるマップによって決定されます。‘ ’と‘ ’は、速度と回生制動のマッピングのためのパラメータです。最後に、‘ ’は、スロットルと出力トルク間の相関関係の定義に使用されます。
制限事項
- モーターのシャフトの回転慣性は、駆動系の回転体に追加する必要があります。
- デフォルトのモーター構成では、効率マッピングの点においては、モーターの回生領域はトラクション領域と同じであると想定されています。